您好,欢迎访问金年会jinnianhuicom官网!今天是

福商要闻

当前位置: 首页 > 新闻资讯 > 福商要闻 > 正文

喜讯:金年会获批6项省级本科教育教学改革研究项目

来源:教务处 时间:2020-12-07 作者: 点击:

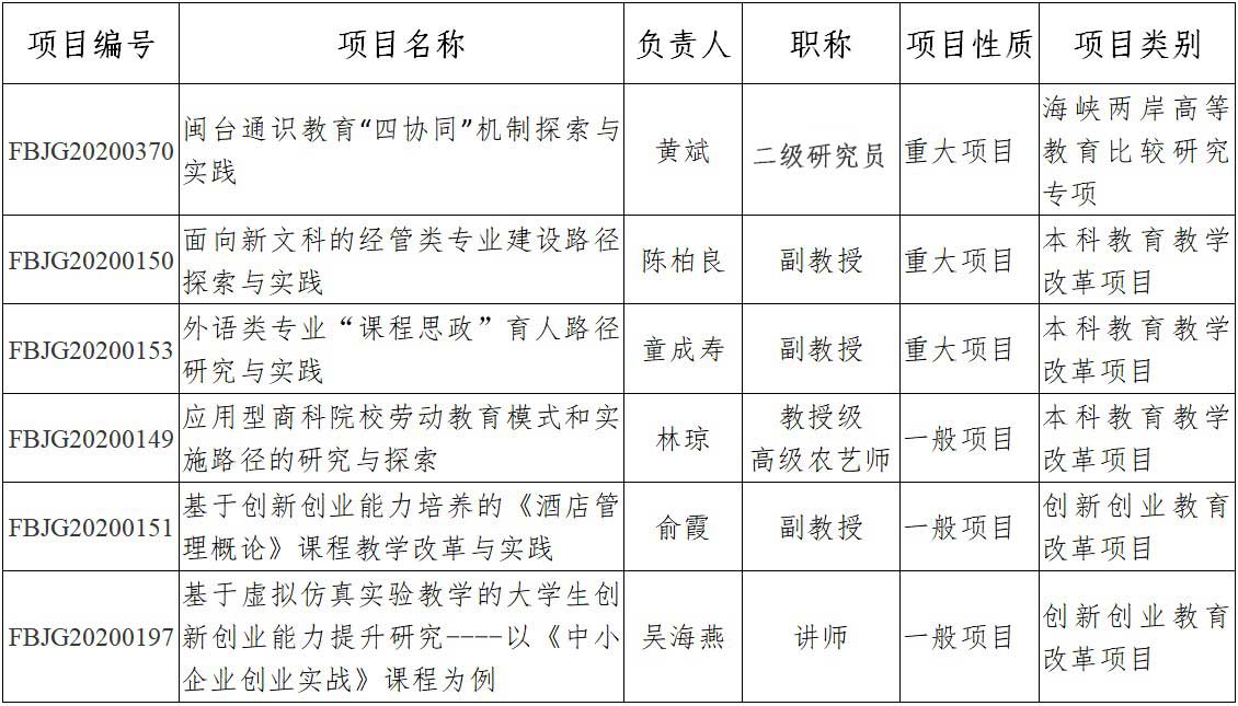
12月2日,福建省教育科学规划领导小组公布了2020年福建省本科高校教育教学改革研究项目立项名单,金年会6个项目获批,其中重大专项项目1项、重大常规项目2项、一般项目3项。
据悉,2020年福建省本科高校教育教学改革的研究项目共有370个项目获得立项,其中重大专项项目20项,重大常规项目65项,一般项目285项。

书记信箱:fjsxydwsj@fjbu.edu.cn

校长信箱:president@fjbu.edu.cn


Copyright jinnianhui官网 - 金年会 版权所有 闽ICP备12020660号-3校址:福州市鼓楼区黄铺19号 邮编:350012   闽公网安备 35012202350143号